- 2025年12月18日
- 星期四
然而,在三轮问询中,美亚科技在核心业务实质认定、独立性风险、研发含金量和内部控制有效性等方面遭到了北交所的质疑,虽然这家公司努力构建“数字化”的故事,但其业务内核仍深受传统票务代理模式的低毛利、高垫资、强依赖等结构性问题的困扰。
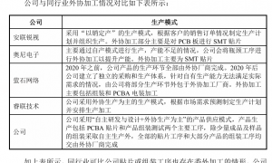
作者|周淼主编|赵妍stoolpigeon@service.netease.com近期,杭州觅睿科技股份有限公司(下称“觅睿科技”)冲刺北交所IPO,保荐机构为国信证券 。自2024年年底递交招股书至今,该公司已历经北交所三轮问询,其中收入真实性、外协加工等情况受到监管重点关注。

